内容提要
针对涉罪居间交易毒品行为的定性问题,公安司法机关通过一系列规范性文件,逐步提出了“设置判定要素、分类定性处理、控方负责证明”的基本思路和具体意见。但是,有关意见的要求不仅是毒品犯罪现状下侦控方难以完成的任务,还在刑法理论上不合理地突破了运输毒品罪、贩卖毒品罪的构成要件,并进一步在诉讼法方面造成了证明对象和证明责任的混乱。面对国内严峻的毒情形势,对涉罪居间交易毒品行为应当采取从严的刑事司法政策,并且合理确定证明对象、科学设置证明责任。现阶段应当先由被告人提供合理线索,再由控方履行有关证明责任;出台新的规范性文件时,应当将有关情节的证明责任交由辩方承担;如果国内毒情形势没有明显好转,可考虑对居间交易毒品行为一律追究贩卖毒品罪或运输毒品罪的刑事责任。
关键词
居间交易毒品;代购;居间介绍;规范性文件;证明责任
毒品交易的法律关系一般是在买卖双方之间探讨,涉罪居间交易毒品行为则有第三方参与并发挥特定作用,行为性质更为复杂。关于后者如何定性,我国刑法缺乏明确规定,公安司法机关通过多份司法解释或具有解释性质的规范性文件(以下统称为“规范性文件”),逐步提出了较为细化的处理意见。但在实践中,各类居间交易毒品行为有罪无罪、此罪彼罪之争仍然常常出现。最高人民法院、江苏省高级人民法院、湖北省高级人民法院对此曾发布有四起案例,但并无深入说理。国内研究领域对该问题关注不够,且呈现出两个特点:一方面,2014年以来的探讨文献明显增多,作者多为实务部门工作人员,反映出当前执法办案的困惑较为明显;但是另一方面,相关研究的视角较为单一,内容多限于实体法层面对有关规范性文件的理解,形式多为小篇幅个案分析,研究深度与广度相对欠缺。总的来看,办案人员基于处理案件的现实需要,所作研讨大多是为了适用现有规范性文件而反复辨析不同居间交易毒品行为的差异,却少有考量对该问题有深层次影响的犯罪学、刑法学、诉讼法学因素,更是缺乏对有关规范性文件的反思。为什么规范性文件的细化完善反而带来了实践办案的更多困惑?相关意见是否合理?应当如何应对与调整?本文将围绕这些问题展开探讨。
一、已有规范性文件的意见及其思路
关于涉罪居间交易毒品行为如何定性,最高人民法院、最高人民检察院、公安部在多份规范性文件中提出过意见,包括:1988年最高人民法院《关于向他人出卖父辈、祖辈遗留下来的鸦片以及其他毒品如何适用法律的批复》(已废止,以下简称《批复》),1994年最高人民法院《关于适用〈全国人民代表大会常务委员会关于禁毒的决定〉的若干问题的解释》(已废止,下文简称《解释》),2012 年最高人民检察院、公安部《关于公安机关管辖的刑事案件立案追诉标准的规定(三)》(以下简称《立案规定(三)》,以及法院系统的三个会议纪要——2000年《全国法院审理毒品犯罪案件工作座谈会纪要》(已废止,以下简称《南宁会议纪要》)、2008年《全国部分法院审理毒品犯罪案件工作座谈会纪要》(以下简称《大连会议纪要》)、2015年《全国法院毒品犯罪审判工作座谈会纪要》(以下简称《武汉会议纪要》)。上述意见主要由最高人民法院逐步提出,最高人民检察院、公安部印发的《立案规定(三)》中予以借鉴,在刑事实体法和诉讼法方面均提出了办案要求(有关意见的具体内容,详见文末表2、表3)。
(一)刑事实体法方面:设置判定要素,分类定性处理
针对涉罪居间交易毒品行为的定性问题,最高人民法院所持思路是:以更好贯彻刑事实体法上的“罪责刑相适应原则”为目标,以“精细化分类”为抓手,力求实现区别定性。
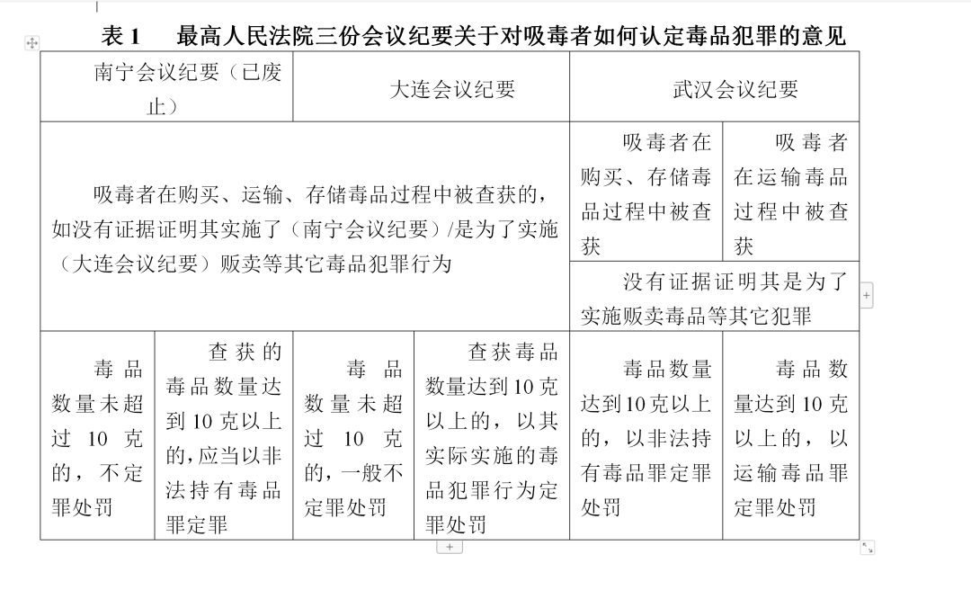
2000年以前,最高人民法院对于“帮助出卖毒品”和“居间介绍买卖毒品”的行为,均提出一律以贩卖毒品罪的共犯论处。这导致在实践中,对一些仅帮助吸毒者购买毒品的居间交易者定性过严、处罚过重。2000年以后,最高人民法院改变了“一刀切”的思路:《南宁会议纪要》首先提出,“不以营利为目的”“毒品仅用于吸食”的代买行为不构成贩卖毒品罪;《大连会议纪要》进一步要求,居间交易者“从中牟利、变相加价”或“明知他人实施毒品犯罪”的,才以贩卖毒品罪处罚;《武汉会议纪要》不仅为《大连会议纪要》的“从中牟利、变相加强”提供了具体例证,还专门对毒品交易的“居间介绍者”和“居中倒卖者”作出区别定义,并进一步阐明了四类“居间介绍”行为的不同性质。
在推动精细化分类定性的过程中,有关意见提出了多个判定要素,且呈现出“立足主观,兼顾客观”的特点:(1)判断标准多有主观色彩, 如“以(不以)牟利为目的”“明知他人实施毒品犯罪”“为了实施贩卖毒品等其它犯罪”“以贩卖为目的收取部分毒品作为酬劳”“明知购毒者以贩卖为目的购买毒品”。(2)少数情节由客观要素体判断,如“从中牟利、变相加价”“在交通、食宿等必要开销外收取介绍费、劳务费”“在运输过程中被查获”“受贩毒者(或购毒者)委托”。(3)有的要素兼具主客观属性,如“为他人代购仅用于吸食的毒品”,在毒品“已被吸食”时是客观要素,“准备用于吸食”但毒品尚未到手就被查获时则是主观要素。
(二)刑事诉讼法方面:推动落实控方证明责任
针对如何认定前述实体法判定要素的问题,最高人民法院的思路是:以更好贯彻刑事诉讼法上的“无罪推定原则”为目标,以“具体判定要素”为对象,逐步调整证明责任。总体可分为三个阶段:
一是要求辩方承担出罪证明责任时期。2000年《南宁会议纪要》提出,代购毒品的行为人“不以营利为目的”就不构成贩卖毒品罪,但其先决条件是要“有证据证明”,否则仍应以贩卖毒品罪论处。因此,贩卖毒品罪出罪的证明责任实际上是交由辩方承担。
二是转型时期。2008年《大连会议纪要》在坚持《南宁会议纪要》所提意见的基础上,又提出了虽未明示但当然要“有证据证明”才能以贩卖毒品罪论处的两类情况。此时,控方证明涉案代购行为属于该两类情况可以入罪,辩方证明代购者“不以牟利为目的”则可以出罪,但控辩双方都不能证明时如何处理则未明确,实践中为此出现了争议(详见下文所述青岛市刘继芳案),“应由控方承担入罪证明责任”的思路初现端倪。2012年《立案规定(三)》设置的证明责任与《大连会议纪要》实质上一脉相承,但是“话风”进一步转变:一方面,对贩卖毒品罪出罪的证据要求不再明示;另一方面,对贩卖毒品罪入罪的证据要求不再默示。
三是要求控方承担入罪证明责任时期。2015年的《武汉会议纪要》中,以贩卖毒品罪论处的情形当然需要有证据证明,而不以贩卖毒品罪论处的情形终于摆脱了“有证据证明行为人不以牟利为目的”的枷锁,迎来了“没有证据证明托购者、代购者是为了实施贩卖毒品等其它犯罪”的新要求。换言之,有关行为已被假定为不构成贩卖毒品罪,辩方在任何情况下都无需承担出罪的证明责任,而入罪则需控方积极证明。经过15年的改造,对于各类居间交易毒品行为,根据有关情节判断贩卖毒品罪入罪的证明责任已全部交由控方承担。
(三)小结:案件办理的现实难题及其带来的疑问
客观来讲,现行规范性文件体现了良好的初衷,也为办案工作提供了一定指引。研究人员特别是司法工作者按照其思路,又提出了更加细化的分类判定观点。但在实践中,相关意见的适用带来了办案工作的现实难题:作为判定要素的情节普遍依赖于某些案件事实的认定,但个案卷内却缺乏足以判定这些事实的证据。有关情节无法查证,进而导致大量案件出现了定性争议,部分贩卖毒品案最终只能以非法持有毒品罪“降格”处理(涉案毒品10克以上)甚至非罪化处理(涉案毒品10克以下)。事实上,现行规范性文件关于“设置判定要素(特别是主观要素)、分类定性处理、控方负责证明”的要求,必然会带来指控贩卖毒品罪的难度。那么,有关意见是否合理,相关情节能不能、该不该由侦控方承担证明责任,就有必要从犯罪学、刑法学、诉讼法学的角度进一步考证。
二、侦控方难以落实的查证要求
立足国内毒品犯罪现状和司法实践来看,上述意见涉及的贩卖毒品案查证要求,是公安机关、检察机关难以承受之重。
(一)当前毒品交易市场的特殊性
一是毒品犯罪的泛滥性。以四川省为例,2012年—2014年全省基层检察院公诉部门受理的毒品犯罪案件数占当地全部受案数的比例为10%—15%不等,个别地区曾超过20%。按照受案件数、人数对各类刑事案件排序,毒品案件在基层检察院大多位列第四左右,在个别地区甚至位列前两位。总的来讲,毒品犯罪已成为当前社会中的常见性犯罪,基层公安机关面临着大量的零包贩毒案件办理工作。
二是居间交易毒品行为的常态性。面对高压严打态势,贩毒人员不但采取了更加隐蔽、特殊的交易方式以避免案发,还会通过减少库存、按需进货、现购现卖等手段,减少自己单次交易“失手”后被查获的毒品数量,以减轻被司法机关认定的罪责。其中:(1)前一现象促进了居间交易毒品的市场发展,警惕“钩子”的毒品上家普遍更愿意和熟悉的下家交易,从而隔断陌生人的风险。这样一来,缺乏稳定购毒渠道的吸毒人员往往只能求助于“中介”引荐,甚至依靠“中介”帮其“代购”才能获取毒品。(2)后一现象造成了毒品消费、流通市场的复杂化,“独立贩卖”“居中倒卖”“代卖”“代购”“居间介绍买卖”毒品的行为往往相互交织,难以厘清。实践中还出现了“专业代购人”“专业介绍人”,依靠长期、多次实施居间交易毒品行为获取经济利益或“蹭吸”毒品。
三是行为人辩解的随意性。近年来,毒品犯罪分子不断积累“经验教训”,以传统的反侦查技巧为基础,进一步表现出了较强的反指控、反审判能力。实践中,毒品案件“零口供”或翻供的比例不仅高于刑事案件平均值,很多嫌疑人还会利用“存疑有利于被告人”“宽严相济”的刑事司法原则或政策,即便供述基本犯罪事实,又在难以查证的情节上人为设置案件疑点,企图造成案情存疑后自己被“留有余地”地从轻处罚。2014年四川省基层检察机关所办10克以下零包贩毒案件的3017名嫌疑人中,辩称“帮人送货赚取少量好处费或赚取少量毒品用于自己吸食”者就有804人,占比26.65%,个别地区甚至超过了80%。前述规范性文件设置的分类判定标准更是为毒品犯罪分子提供了大量辩点——“代购的毒品是他人拿来吸食的”“是免费代购,没有得到任何好处”“不知道买家是为了实施毒品犯罪而为其居间介绍、代购”“没有加价、没有牟利”“收取的不是介绍费、劳务费而是必要的交通、食宿开销”,均可成为随意提出的辩解理由。
(二)侦控方的证明困难
上述现象对司法实践的影响在于:毒品犯罪的泛滥性造成了基层公安禁毒侦查工作的警力压力,而居间交易毒品行为的常态性与行为人辩解的随意性又增加了破案、定案的难度。在《武汉会议纪要》“由控方证明特定情节”的实际要求下,这一困难更加凸显。
以代购毒品案为例:公安人员一般是在B向C销售毒品时抓获二人,此时人赃俱获,客观证据最多,涉案双方通常也会交代“有毒品交易”的基本事实。在案证据一般有:①B的供述;②C的交代;③扣押的毒资;④查获的毒品及称量、鉴定等衍生材料;⑤公安机关“破案说明”“抓获经过”等其它文书。显而易见,能够用于认定毒品交易行为性质的证据只有双方交代,而可以预料的是:(1)关于涉案毒品是“仅用于C吸食”还是“为了实施贩卖毒品等其它犯罪”,利益趋同的B、C会不约而同地否定后者、辩称前者。二者说法得到“印证”,没有反证则会被采信。(2)如前所述,经验丰富的B往往按需进货、现购现卖,或者虽然手中有货但在接到C的“求货”电话时故意声称自己没货,从而告诉C“我去帮你问问哪里有货”。归案后B辩称自己“不是贩卖毒品而是代购”,此时C刻意配合B也好,就其所知的“实际”情况交代也好,双方说法印证,没有反证则会被采信,B的行为性质已有“代购”的色彩。(3)B进一步辩称涉案毒品是自己在A处帮C购买,购毒金额就是C支付的金额,自己没有赚取任何差价。这一情况C不知情,实践中要么是B完全虚构了A,要么是A客观存在但一般没有到案,在案证据仅有B的供述。关于B“代购毒品是否牟利”的情节存疑,按照现行规范性文件就要作出有利于B的处理,即采信其辩解。最终,B的行为性质不能被认定为“独立贩卖”或“居中倒卖”毒品,只能以不构成贩卖毒品罪的“代购”行为处理。
再以“居间介绍买卖”毒品案件为例:民警在现场抓获交易毒品的A、C,而B是其介绍人。实践中B可能在现场被一并挡获,也可能前期介绍A、C搭上线后就没有再去交易现场。后一种情况下,B到案后如实供述的可能极小。在我国当前的毒品流通环节中,越是接近消费层面,越是处于“卖方市场”而非“买方市场”。所以,除非卖家所持毒品货色太差、价格太高,通常情况下都是买家“求购”而非卖家“兜售”。对于有购毒渠道的居间介绍人而言,“为贩毒者介绍联络购毒者”往往是隐性的,“为购毒者介绍联络贩毒者”大多是显性的。B被抓获后一旦竭力辩解自己的行为属于后者,其内心“希望或放任”前者的主观故意,以及A可能曾经说过“有要货的人可以来找我”,都难以取得证据证明。至于“明知购毒者以贩卖为目的购买毒品,受委托为其介绍联络贩毒者”,先要查明购毒者有贩卖意图,还要证明居间人对此“明知”,侦查难度进一步加剧。
不能忽视的情况还有:(1)基层民警办理零包贩毒案件很大程度上是依靠“钩子”破案,这恰恰为嫌疑人辩解“代购”提供了空间。(2)公安机关的其它侦查手段在零包贩毒案件中存在不同程度的“失灵”,如:不可能开展技术侦查(成本过高),所以难以通过考察涉案人员在联络过程中的语言表述来判断其行为性质;不存在银行账户流水明细可查(零包贩毒都是小额现金交易),所以对交易金额有无差价只能依靠言词证据;不容易查证B的上家A,甚至B常常称“没有联系方式,不知道具体身份,只在茶馆见面”,造成A根本无迹可寻。(3)偶有意外收获从而取得了其它线索,也未必能够有效排除行为人的辩解。如:即便抓获了A,且其交代的情况能看出B向C加价销售毒品,但A、B之间形成“单对单”孤证,仍不能排除B的辩解;即便恰巧有客观证据证实B在A、C之间存在价格或毒品数量的差异(如其正好是通过短信联络上家,又正好谈到了进货的价格、数量,还正好没有删除短信),其仍有较大的辩解空间:“多收的钱是交通、食宿必要开销”“收取的毒品用于个人吸食而非贩卖”“‘蹭吸’毒品不是事前谈妥,而是事后C表达感谢才邀请我吸食”。由于基层零包贩毒的涉案金额普遍为几十元至几百元不等,对于实践中一百元左右的常见差价,很难区分到底是“倒卖毒品的牟利”,还是“代购毒品的必要交通、食宿费用”。
侦查取证的困难导致相关情节总是“证据偏软”。有的嫌疑人在审查起诉环节翻供作出上述辩解,检察机关公诉部门虽然反复要求公安机关补证,但是相关问题因为时过境迁已无查证可能。在这样的情况下,对于涉案毒品10克以上、行为人至少构成非法持有毒品罪的案件,检察机关还可抱着“试一试”的心态以贩卖毒品罪起诉;对于涉案毒品10克以下、行为人可能被判无罪的案件,检察机关往往只能立足已经查明的基本犯罪事实,反复研读前述规范性文件,反复研讨如何认定嫌疑人的行为性质。一旦本院内部都存在较大认识分歧,除非起诉前得到法院的认可或是上级检察机关的支持,最终大多只能稳妥起见作出不起诉决定。至此不难发现,近年来实践中关于居间交易毒品行为适用法律问题的探讨往往是“巧妇难为无米之炊”的无赖之举。有助于认定案件细节的证据不足,无法印证或是推翻嫌疑人的辩解,进而无法依照现行规范性文件的意见作出判断,才是实践出现困惑、反复探讨却又不得其解的症结所在。
三、突破犯罪构成要件的入罪条件
按照运输毒品罪、贩卖毒品罪构成要件的通说,“代购”毒品的过程必然包含运输毒品行为,并且具备贩卖毒品正犯或帮助犯的行为要件。但是,现行规范性文件在“代购毒品刑事责任”的问题上,新增了运输毒品罪、贩卖毒品罪的构成要件,有关意见并不合理或存在较大争议。
(一)对运输毒品罪构成要件的修正不合理
《南宁会议纪要》《大连会议纪要》曾提出,有证据证明行为人不以牟利为目的,涉案毒品达到10克的,将托购者、代购者作为非法持有毒品罪的共犯论处。该意见起到了对托购者、代购者“不以贩卖毒品罪共犯论处”的作用,但在语义上却容易理解为“托购者、代购者有运输毒品行为时也以非法持有毒品罪论处”。如此一来,较自行运输毒品的吸毒者要被认定为运输毒品罪而言,代购者、托购者共同运输毒品反而会获得从宽处理。最高人民法院的法官介绍,《武汉会议纪要》为此作出了调整,从而较好的解决了这一问题。该纪要提出,“行为人为吸毒者代购毒品,在运输过程中被查获,没有证据证明托购者、代购者是为了实施贩卖毒品等其它犯罪,毒品数量达到10克以上的,对托购者、代购者以运输毒品罪的共犯论处。”
然而,《武汉会议纪要》的意见恰恰带来了更大的“硬伤”:(1)如果“在运输过程中被查获”的托购者、代购者才以运输毒品罪处罚,那么“代购者刚把毒品运到目的地交给托购者时被抓获”,以及“在案证据能够认定行为人以往曾托购、代购并运输毒品”等不是在运输“过程中”被查获的情况,难道就不能认定为运输毒品罪?(2)认定运输毒品罪需要“毒品数量达到较大以上”,也与现行刑法第347条第1款“走私、贩卖、运输、制造毒品,无论数量多少,都应当追究刑事责任,予以刑事处罚”的规定,存在直接冲突。总的来看,《武汉会议纪要》的上述意见是在运输毒品罪的构成要件外,额外增加了“毒品数量”和“查获时空”两个入罪条件。有研究人员对此提出,在认定“代购者是否构成运输毒品罪”的问题上,《武汉会议纪要》存在数量和时空方面的放宽。有学者更是认为,“一切代购毒品的行为都符合运输毒品罪的构成要件,将包含购买、运输活动在内的代购少量毒品的行为非罪化,有违法之嫌”。
事实上,上述意见源自最高人民法院对吸毒者被查获毒品后的处罚政策。《南宁会议纪要》首先提出,“对于吸毒者实施的毒品犯罪,在认定犯罪事实和确定罪名上一定要慎重”;《大连会议纪要》《武汉会议纪要》延续了这一思路,只是在具体处理意见上有一个渐变的过程(详见表1)。综合现行意见来看,如果“吸毒者在购买、运输、存储毒品过程中被查获”而又“没有证据证明其是为了实施贩卖毒品等其它毒品犯罪”:(1)毒品数量不足10克时,一般不定罪处罚;(2)毒品数量超过10克时,如果是在购买、存储过程中被查获,以非法持有毒品罪处罚;(3)毒品数量超过10克时,如果是在运输毒品过程中被查获,以运输毒品罪处罚。由此可见,最高人民法院对吸毒人员提出的上述处理意见,修正了运输毒品罪的构成要件。这一做法有着良好的初衷,但相关意见本身,以及将其“嫁接”到判定毒品代购行为刑事责任的问题上,均存在不合理之处。
第一,“在运输过程中被查获”成为认定运输毒品罪的“时空条件”,是一种表述错误。《南宁会议纪要》“一刀切”的意见造成了实践中运输毒品上千克的吸毒者也被处以非法持有毒品罪的不合理现象,《大连会议纪要》为此作出调整,要求吸毒者被查获毒品数量达到10克以上的,“以实际实施的毒品犯罪行为定罪处罚”。该表述意犹未尽、语焉不详,最高人民法院的法官对此解释称,其本意是“如果吸毒人员‘在运输毒品过程中’被当场查获,毒品数量大,明显超出个人正常吸食量的,就以运输毒品罪定罪处罚,而不再像《南宁会议纪要》规定的那样一律认定为非法有毒品罪”。此后出台《武汉会议纪要》时,最高人民法院即采用了“在运输毒品过程中被查获”的用语。由此不难发现,所谓认定吸毒人员犯运输毒品罪的“时空条件”,其实源自文字上的误用——《大连会议纪要》所载“‘实际实施’的毒品犯罪行为”应当包括“确已实施”和“正在实施”的情况, 但后来却被“意外”地解释、表述成了仅仅针对后者。因此,《武汉会议纪要》关于吸毒者“在运输毒品过程中被查获”才能认定为运输毒品罪的表述本身就不合理,遑论再“照搬”运用于对代购毒品行为的定性。实践中,已有省级司法机关出台规范性文件对此作出了更正。
第二,“吸毒者自持毒品发生位移一般不以运输毒品罪处罚”的政策,不宜简单适用于代购毒品行为。最高人民法院之所以对运输毒品的吸毒者“10克以下不入罪、10克以上才处罚”,是出于以下两点逻辑:(1)吸毒者为了自用毒品而购买、运输、储存,其社会危险性和应受刑法处罚性的程度相对较低。因为除购买毒品并当场吸食的外,吸毒者通常都是携带所购毒品到它处吸食,这就会天然地“运输”毒品。如果对自吸毒品而“携带位移”者认定为运输毒品罪,就会“与我国刑法不处罚吸毒的客观事实相违背”。(2)只有当吸毒者运输的毒品超出了10克,即超出了正常吸食量,才可以推定其携带毒品发生位移的行为并非单纯为了吸食,从而认定其构成运输毒品罪。
相比之下,代购毒品的行为并不符合前述逻辑起点,因为代购者购买、运输、储存的毒品并非用于自我吸食,其代购行为促进了毒品流通、消费,与吸毒者自持毒品发生位移的情况存在本质区别。《武汉会议纪要》仅仅因为代购者所涉毒品是用于吸食就照搬对吸毒者的处罚政策,从而要求代购的毒品也要达到10克以上才构成运输毒品罪,并未把握国内对吸毒者处理政策的实质。有学者即认为,代购者携带的毒品没有达到10克时,也应以运输毒品罪定罪处罚。
(二)对贩卖毒品罪构成要件的修正有争议
按照《刑法》规定和国内通说,行为人有偿转让毒品或者以贩卖为目的而非法收购毒品,就构成贩卖毒品罪。有偿转让毒品,即行为人将毒品交付给对方并从对方获取物质利益。考虑共同犯罪的因素,贩卖毒品当然还包括“明知他人有偿转让毒品而提供帮助”的行为。至于行为人主观动机是不是以贩养吸,主观目的是不是为了赚取差价牟利,以及客观上是不是实际牟取到了利益,取得的利益到底是什么性质,对于定罪而言都只是边缘事实,从本质上讲只能影响量刑。所以,现行规范性文件设置的判断因素,是在一定程度上修正了贩卖毒品罪的构成要件。最高人民法院的法官对此解释称:(1)代购行为“虽然在客观上促成了卖毒者的贩毒活动,但主观上并没有帮助卖毒者贩卖毒品的故意,其目的在于帮助托购者购买毒品用于吸食,故不能以贩卖毒品罪的共犯论处”。(2)代购行为“与吸毒者购买毒品自身吸食的行为在本质上相似,代购者只是充当了吸毒者购买毒品的代理人,吸毒者和代购者的目的均在于吸食和消费毒品,而不是促进毒品流通和贩卖”。有学者也持类似观点,还有个别学者更是用类似理由提出,为吸毒者代购毒品的行为人无论主观上有无牟利目的,都不应认定为贩卖毒品罪。
但是近年来,实务界、学界提出了反对意见,认为对代购毒品者,不管有无牟利目的都应当一律追究刑事责任,理由主要有三:(1)代购行为本身即符合贩卖毒品罪的构成要件。如认为,从处罚必要性的价值评判上来讲,贩卖毒品应当包括买卖互易、换取劳务、低价转让等一切促使毒品销售、流动扩散的行为,所以只要客观上促进毒品交换、流动,扩大了使用毒品的人群,对公众健康造成了危险行为,都属于贩卖毒品罪处罚的要义范围。(2)“代购”行为必然构成贩卖毒品罪的共犯。如认为,代购者“至少在客观上对贩卖毒品的行为起到了帮助作用,而且对此是间接故意,主观上只想帮助托购者买进毒品而不愿意帮助贩毒者卖出毒品的情形是不存在的。”有检察官也认为,“代购者明知他人贩卖毒品却仍为其提供帮助,本质上与代卖毒品一样,都是贩卖毒品的帮助行为”。还有检察官提出,“代购”毒品对于贩卖毒品具有片面共犯的属性。(3)代购行为具有较强的社会危害性,不能像“自购”行为那样天然不纳入刑法评价。如认为,代购行为增加了毒品的可获得性和便利性,使毒品可能扩散至原本不能或不便扩散的范围,造成吸毒人员面对毒品和代购者的双重诱惑,具有损害吸毒人员利益和社会公共利益的双重危害。“代购”与“自购”毒品的内涵、外延均不等同,自购少量毒品的吸毒者未被纳入刑法评价是因为其本身属于毒品的被害人,但代购者不是毒品犯罪的被害人,不能延伸享有这一权利。
上述双方观点可谓针锋相对。认为代购毒品行为不宜作犯罪处理的观点,主要是立足于对代购者主观罪责方面的考虑;认为代购行为应当纳入贩卖毒品罪处罚范畴的观点,则是重在强调代购行为的客观危害、代购者在主观上帮助贩毒者的间接故意以及“代购毒品”与“购毒自吸”行为之间的区别。总的来讲,学界对于这一问题尚有较大争议。笔者支持后一种观点,并认为,司法机关通过规范性文件修正贩卖毒品罪的构成要件从而提出新的入罪判定要素,至少应当更加慎重。
四、不合理的证明责任
如前所述,针对“代购者是否牟利进而是否构成贩卖毒品罪”的诸多判定要素,已有规范性文件实现了从“辩方承担出罪证明责任”到“控方承担入罪证明责任”的转变。转型期间实践对此不乏争议,以2012年山东省青岛市的一起案件为例:被告人刘继芳两次向杨淑双有偿转让毒品,但声称自己是为后者“代购”且没有牟利,而其所述上家未能到案。青岛市市北区人民法院一审认为,“目前没有确实、充分的证据证实刘继芳的行为是代购,也无法证实刘继芳未从中牟利,现有证据仅证实刘继芳与杨淑双进行了毒品现金交易,应当认定其行为构成贩卖毒品罪”(即认为应由辩方对有关判定要素承担出罪证明责任)。青岛市中级人民法院二审认为,“刘继芳为杨淑双两次代购用以吸食的毒品,因无证据证实其从中牟利,故不应认定其构成贩卖毒品罪。原审判决对两次代购毒品的行为认定为贩卖,系适用法律错误,予以纠正”(即认为应由控方对有关判定要素承担入罪证明责任)。最高人民法院的法官支持青岛市中级人民法院的观点,并提出:
“证明行为人是否具有牟利目的的举证责任应由公诉机关承担。如果公诉机关提供的证据达不到确实、充分的证明标准,举证不能的,应当依法认定行为人不具有牟利目的,公诉机关承担指控罪名不能成立的后果……不能因为无法证实刘继芳是否从中牟利,就推定其从中牟利,进而认定其构成贩卖毒品罪……一审法院实际上是将本该由公诉机关承担的举证不能后果,反过来由被告人承担。这种推定本质上是一种有罪推定,严重违背了刑事诉讼法关于举证责任的规定。”
上述观点涉及到了“无罪推定”和“证明责任”的理论。前者作为现代法治国家刑事司法的重要原则,一般包含四个方面的要求:(1)犯罪嫌疑人、被告人不承担证明自己无罪或有罪的责任;(2)证明有罪的责任由控方承担;(3)该证明应当达到法律规定的程度,否则不能确定任何人有罪;(4)任何公众部门不得在审判机构宣判被告人有罪之前,预断被告人有罪。该四项要求中,最重要的是“由控方承担被告人有罪的证明责任”,英美法理论甚至认为“无罪推定原则”的意义就在于这一证据规则。我国自2012年修改刑诉法、2013年中央政法委提出要切实防止冤假错案以来,强调“刑事诉讼要杜绝有罪推定、贯彻无罪推定”的呼声空前高涨,强调控方的“证明责任”对此无疑具有进步意义。但是,前述观点及现行规范性文件所持思路体现了对相关理论的误读,应予纠正。
第一,“无罪推定原则”下的“控方证明责任”,应当以“犯罪要件事实”为限。探讨“证明责任”,必须以合理确定“证明对象”为前提。对于刑事诉讼中的控方而言,“证明对象”一般包括“实体法事实”“程序法事实”和“证据事实”,其中“实体法事实”又分为判断被告人是否构成犯罪并构成何罪的“定罪事实”,以及影响被告人罪行轻重的“量刑事实”。国内普遍认为,“定罪事实”是依照刑罚法令规定之构成要件加以整理的事实,而定罪的标准就是犯罪构成要件。所以,“凡可以归入某一构成要件之下的事实,即属于要件事实,在诉讼中有证明的必要;无法归入这些要件之下的事实则不具有法律上的重要性,在诉讼中无须证明。”这一思路符合国际通行做法:在英美刑法中,“无罪推定原则”仅适用于对“犯罪要件事实”而非指控犯罪所有事实的证明,所以控方证明被告人有罪的责任也体现为对被指控犯罪“要件事实”的证明责任;在大陆法系国家,法国的主流观点也认为,检察官应当对犯罪的构成要件承担证明责任。
第二,被告人受“无罪推定”原则保护,并不意味着任何情况下都没有证明责任或是举证必要。英美法系国家对于证明责任的分配,以控方承担公诉犯罪事实的“提供证据责任”和“说服责任”为基本原则,但并不绝对化,还要考虑便利、政策与公平的因素。所谓“便利”与“公平”,是由控制或最有条件接触相关证据,以及要求改变现状进而获利的一方当事人承担证明责任。所以,强调“犯罪要件事实”的控方证明责任并不必然排斥辩方对某些特定事实的证明责任,也不必然禁止要求被告人对其主张的辩护事由承担一定程度的“提供证据责任”甚至“说服责任”。
结合前文所述情况可以发现:(1)“以牟利为目的”等情节并非贩卖毒品罪的法定构成要件,而是有关规范性文件的制定者基于自身理解,从而设置的判定要素。既然部分要素明显不合理、部分要素在刑法学领域存在较大争议,其所涉事实就不应当纳入贩卖毒品罪定罪的必要证明对象,也就不具备必须由控方承担证明责任的天然属性。所以,前述青岛市市北区法院的观点,并没有违反“无罪推定原则”下由控方证明指控事实的基本要求。(2)依照有关规范性文件的内容,“为他人代购仅用于吸食的毒品”“没有牟利目的”等情况可以成为一种辩护理由,被告人也可以对此积极主张,但该种主张不属于“积极抗辩事由”,因为它既不属于正当防卫、紧急避险等我国法定的免责事由,也与英美法系和德日双阶层、三阶层犯罪构成理论下的违法性、有责性阻却事由存在差异。按照美国刑法学家罗宾逊教授对辩护事由的分类,该种主张只能勉强算是“修正犯罪定义的辩护”, 即认为行为人虽然满足了被指控犯罪的全部构成要件,但并未造成规定该罪的成文法所意图防止的危害,因而属于刑事禁止令的例外,可不受刑事追究。显而易见,对于这种辩护理由所涉事项,不应当苛求控方承担证明责任。(3)在“被告人有无牟利目的”“所获利益到底是‘必要开销’还是‘变相加价’”等问题上,如前所述,侦控方存在较大的取证、证明困难,而被告人有接触、掌控相关线索、证据的便利。所以,从分配证明责任的便利、公平、政策因素来看,在控方完成了对贩卖毒品罪“犯罪要件实事”的证明后,如果被告人提出有关辩解意见从而要求改变被认定有罪的局面,应由其至少承担一定程度的证明责任。
五、应有的思路与举措
我国刑事实体法和刑事诉讼法都强调“保障人权”与“打击犯罪”并重,但前述规范性文件的意见可能导致这一价值的天平失衡。《武汉会议纪要》发布后有检察官就提出,“犯罪嫌疑人可能会利用法律规定的漏洞,在举报人联系购买毒品时多以帮助吸食者购买为名”。实践中,如果法院“降格”或非罪化处理被告人的做法一旦在某地成为总体趋势,尝到甜头的毒品犯罪分子很可能进一步总结经验钻漏洞,而无力改变证明责任被动局面的检察机关就只能倾向于对案件保守处理。现行规范性文件的意见在合理性、实效性方面均存在欠缺,有必要作出调整。
(一)确立基本思路,对涉罪居间交易毒品行为不能变相宽纵
2014年以来,国内毒品滥用及其引发的毒品等犯罪高发问题得到了中央高度重视,“严厉打击毒品犯罪、打赢人民禁毒战争”成为了庙堂民间共同的呼声。当然,社会主义法治理念下的“严厉打击”不是违法滥打、一味从严。《武汉会议纪要》对此提出的总体要求是:既要“毫不动摇地坚持依法从严惩处毒品犯罪”,也要“贯彻好宽严相济刑事政策,突出打击重点,体现区别对待”;“既要考虑到毒品犯罪隐蔽性强、侦查取证难度大的现实情况,也要严格贯彻证据裁判原则,引导取证、举证工作围绕审判工作的要求展开。”这一思路本身值得肯定,但在居间交易毒品行为的定性、证明问题上,应作如下理解:
第一,贯彻宽严相济的刑事政策,对居间交易毒品行为“当严不当宽”。在国内禁毒工作强调“打源头”与“打市场”并重的形势下,最高人民法院的态度从2008年《大连会议纪要》的“严厉打击‘严重’毒品犯罪”转变为了2015年《武汉会议纪要》的“从严惩处毒品犯罪”。最高人民法院的法官介绍,《武汉会议纪要》“强调加大对多次零包贩卖毒品等末端犯罪的处罚力度。”居间交易毒品行为“使贩毒售卖渠道更加多元化,交易活动被查获的风险大大降低,吸毒人员获取毒品更加容易……不但助长了贩毒分子的嚣张气焰,加速了吸毒人员的堕落腐化,同时也加大了公安机关的侦查难度,可谓对国家社会危害性极大”。刑事司法对居间交易毒品行为本应严厉打击,但是《武汉会议纪要》却采取了较为宽容的态度,与其所提宗旨背道而驰。当前国内毒情形势严峻复杂,为遏制毒品交易市场、打击贩卖毒品末端犯罪,应当将涉罪居间交易毒品行为划入“宽严相济、当严则严”的范围,采取严厉打击的司法政策。
第二,贯彻证据裁判原则,要以合理确定证明对象、科学设置证明责任为前提。刑事诉讼中的证据裁判原则,是指认定犯罪事实、判定被告人有罪必须依据证据,而且是具备法定证据形式、具有证据能力、经过法定调查程序、达到法定证明标准的证据。该原则主要是在“认定案件事实”的层面发挥作用,至于“案件事实存疑”后应当如何处理,则要结合证明对象、证明责任的有关规则进行判断:(1)要区分存疑的是“定罪事实”还是“量刑事实”,前者适用“有罪无罪相疑时从无”,后者适用“罪轻罪重相疑时从轻”。对于居间交易毒品行为是否构成贩卖毒品罪、运输毒品罪而言,如前所述,证明对象应当是“明知是毒品而有偿转让”“明知是毒品而运输”的犯罪构成要件,不能把额外增加的边缘事实或者本质上属于酌定量刑情节的事实纠缠其中。(2)要区分存疑事实是由控方还是辩方承担证明责任。因证据不足、事实不清而承担不利后果的,应当是对该事实有证明责任的一方,所以并非只要有事实存疑就一定要作出有利于被告人的处理。对于现行规范性文件提出的诸多判定要素,如前所述,不应当由控方承担绝对的证明责任。所以即便按照证据裁判原则认为相关情节存疑,也不能就此一概认定指控的贩卖毒品罪不成立。
(二)对现行规范性文件的调整抑或改变
现行规范性文件的意见在理论上存在缺陷、在实践中难以适用,并且会为犯罪分子逃避打击大开方便之门,应予全面调整。但是,现有思路已由最高人民法院坚持多年并仍在不断强化,最高人民检察院、公安部也持认可、支持态度,短期内很难转向。为此,实务部门在接受上级机关调研时要尽可能反映问题,研究人员也要更多发声,从而促进有关方面视情况作出以下转变:
第一,执行现行规范性文件时,实践中至少应当要求辩方就有关情节承担“提供证据责任”。在控方已经证明被告人的行为符合贩卖毒品罪、运输毒品罪构成要件的基础上,如果行为人又提出“居间交易”的辩解,就需要其提供合理线索,或者是在案有其它证据反映出行为人的辩解可能属实,才由控方进一步履行现行规范性意见设置的证明责任并承担不利后果。这一要求与我国的非法证据排除规则相似:证据收集的合法性由检察机关证明,但启动合法性调查程序要以辩方提供相关线索和材料并形成争点为前提。毫无依据的“居间交易”辩解,不能成为抗辩的理由。
第二,新出台规范性文件时,如果依然设置有关情节作为入罪条件,则至少应当将相应的证明责任交由辩方承担。现行规范性文件关于居间交易毒品行为分类定性的实体法思路仍可沿用,但是对于分类判定的各种情形,应当采用《南宁会议纪要》《大连会议纪要》在诉讼法层面的相应做法,只有当辩方能够证明行为人不存在牟利等相关情节,才不以贩卖毒品罪处理。
第三,如果国内毒情形势没有明显好转,毒品消费市场仍在持续扩大,就要考虑对居间交易毒品行为采取更加严厉的态度,从而改变现行规范性文件在刑事实体法方面的意见,对于帮助他人非法购买毒品的行为,视情况一律追究贩卖毒品罪或运输毒品罪的刑事责任。为此也应当加强宣传,让社会民众树立“任何情况下都不能帮助他人购买毒品”的意识,从而一方面强化管控效果、增加毒品交易的难度,另一方面也避免贩卖、运输毒品的犯罪分子借“代购”“居间介绍买卖”毒品之名逃避打击。
附整理后的规范性文件有关意见:
来源: 北师大CriminalLawReview
作者:李崇涛 西南政法大学博士研究生,四川省人民检察院检察官
THE END
更多内容欢迎关注
尚权刑辩
尚权 · 北京总所地址:北京市东城区东四十条甲22号南新仓商务大厦A座502室
电话:4006676779
传真:010-84015387
邮编:100007
尚权 · 深圳分所
地址:广东省深圳市福田区梅林三村5-6栋裙楼一层101室
电话:0755-83188081
传真:0755-83188691
邮编:518040
尚权 · 厦门分所
地址:厦门市思明区湖滨南路609号夏商置业19楼
电话:0592-8216668
值班:18805920319
邮编:361001
尚权 · 合肥分所
地址:合肥市政务区潜山路188号蔚蓝商务港F座2006室
电话:0551-68998220
邮编:230000
尚权 · 西宁分所
地址:西宁市城西区五四西路66号五矿云金贸中心B座12层
电话:0971-6115557
邮编:810001







